Keine Bearbeitungszusammenfassung Markierung: Quelltext-Bearbeitung 2017 |
Keine Bearbeitungszusammenfassung Markierung: Quelltext-Bearbeitung 2017 |
||
| Zeile 7: | Zeile 7: | ||
Die Konten der Durchrechnungzeitraum-Bilanz bauen auf den Ergebnissen der zugehörigen [[Monats- und Wochenbilanz|Monats oder Wochenbilanz]] auf. | Die Konten der Durchrechnungzeitraum-Bilanz bauen auf den Ergebnissen der zugehörigen [[Monats- und Wochenbilanz|Monats oder Wochenbilanz]] auf. | ||
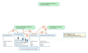
Durch "Bestätigen" werden die Ergebnisse an das [[Zeitguthaben Management]] weitergegeben. | |||
{| class="wikitable" | {| class="wikitable" | ||
Version vom 3. Dezember 2022, 19:01 Uhr

Die Durchrechnungzeitraum-Bilanz, ist eine Zeitkontgruppe, die neben Konten nach dem Muster der Bilanz-Basis die Ergebnisse der Abrechnung aus der Bewertung von Überstunden und Mehrleistungen enthält, die erst am am Ende des Durchrechnungszeitraumes möglich ist.
Die Konten werden auch in den Perioden vor Ende des Durchrechnugszeitraums berechnet. In diesem Fall stellen sie eine Vorschau dar: "als ob der Durchrechnungszeitraum hier enden würde".
Die Konten der Durchrechnungzeitraum-Bilanz bauen auf den Ergebnissen der zugehörigen Monats oder Wochenbilanz auf.
Durch "Bestätigen" werden die Ergebnisse an das Zeitguthaben Management weitergegeben.
| Bezeichnung | Kurzbez. | Bemerkung |
|---|---|---|
| Soll Übertrag aus Vor%% | DRZSollVM | |
| Total Übertrag aus Vor%% | DRZTtlVM | |
| Saldo Änderung | SÜ Änd. | |
| DRZ +/- Übertrag | DRZ+/-Ü | |
| Vorschau gesamt Übertrag | DRZ V g.Ü | |
| Vorschau gesamt | DRZ V g. | |
| Manuelle Aufwertung 100% auf Ü12*% | 100%>>Ü12*% | |
| Manuelle Aufwertung 100% auf Ü150% | 100%>>Ü150% | |
| Manuelle Aufwertung 100% auf M150% | 100%>>M150% | |
| Manuelle Bestätigung 150% auf M150% | 150%>>M150% | |
| Manuelle Aufwertung D150% auf D200% | D150%>>D200% | |
| aufwertbar | aufw | |
| unter Vollzeit-Soll | uVZ | |
| verbleibende Std in ÜStd.Pauschale | in ÜP Rest | |
| verbrauchte Std in ÜStd.Pauschale | in ÜP | |
| Zeitzuschlag gesamt bewertet abziehbar Übertrag % | g.B.- Ü |
| Präfix Bezeichnung | Präfix Kurzbez. | Bemerkung |
|---|---|---|
| Überstunden Anfall | DA | |
| Überstunden ausbezahlt | D€ | |
| Überstunden Zuschlag ausbezahlt | D€ Z | |
| Überstunden in Saldo gutgeschrieben | D>S | |
| Überstunden Rest | D | |
| Überstunden Verfall | D~ | |
| Saldo Vorschau | S | |
| Saldo Vorschau (ÜStd.Rest unbew.) | Sx |